0
測試測試測試測試測試測試測試測試測試測試文化部 藝文成年禮金-五大唱片實體門市皆可使用(選擇宅配或超商無法使用),全省五大唱片門市歡迎您的蒞臨!
NEW
五月天
五月天雲端互動版LED2.0螢光棒
  • 商品編號 BN0572
  • 商品條碼 4710616565652
  • 音樂類型 明星週邊商品
  • 發行公司 相信音樂(週邊)
  • 發行日期 2022/12/23
  • 內裝片數 1
NT$555

品名:五月天雲端互動版LED2.0螢光棒
顏色:白
材質:ABS / PC / LED / 18350 LITHIUM-ION RECHARGEABLE BATTERY 1EA
製造地:中國
商品資訊: (附使用說明書檔案)
本體尺寸:30 X 3 cm / 重量:106g
[保固規範]
保固時間:以簽收次日起計算6個月內
非保固範圍:
1.因使用者未按說明書規定,使用不當而毀損者,包括重壓、摔壞、受潮、浸水、淋雨、異物侵入、遺失零件等所造成之損壞。
2.因正常使用時,所造成產品外殼或不需拆解而可接觸部分上之刮傷、磨損。
3.使用非原廠配件或不適配的裝置導致產品的損壞。
4.因天災或不可抗拒之外力而造成產品損壞者。
5.未經由本公司授權之人員拆卸或維修,或自行拆裝、改裝產品、任意變更規格。

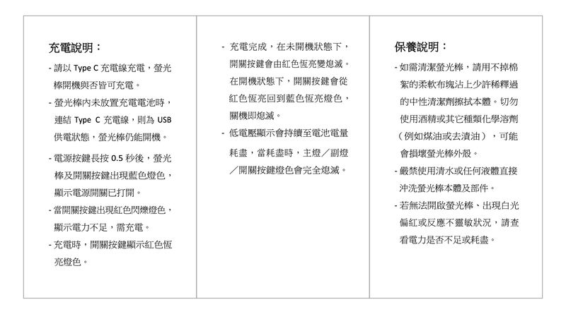
充電注意事項:
請使用產品內附之充電線或檢驗合格之充電線,及DC 5V以下(含5V)輸出的合格充電器進行充電以確保穩定的充電電壓和電流,避免產品損壞及安全風險。

請注意‼️
本產品不支援專用型快充充電器。
螢光棒若有滲水潮濕狀況,請勿進行充電。


此商品目前無曲目資料 !

門市/超商取貨需知:

  • 如需發行當日取貨參加簽名活動者(進口版商品除外),請於門市購物。
  • 在您下單完成後,如因個人因素需取消訂單,煩請於下單完成後24小時(上班日)來電通知,以便訂單處理作業。超商取貨付款,如需取消訂單請於當天或是次日上班日上午12時前來電通知。
  • 超商取貨:訂購之商品將集中超商物流中心轉運站,送達您指定的便利商店,轉站送達需3-5天工作日時間,請您耐心靜待訂購須知:
  • 預購商品以發行日寄出,請單筆下單,以利方便出貨流程,如與其它CD併購,將與該張訂單CD最後發行日同時寄出,不另分次送出。
  • 預購商品付款方式如郵政劃撥與ATM:下單後請3日內完成匯款與傳真,逾期將自動取消訂單。訂單如ATM或劃撥如逾時,系統將自動取消,在您收到自動取消時請勿匯入,有需求請重新下單。
  • 如有贈送海報,未購海報筒將以折疊方式,與CD併裝入, 超商取貨付款與已付款純取貨,未加購海報筒,海報將折疊方式,隨貨寄出加購海報者將在取貨完成後,另郵局掛號寄出,系統可加購海報筒。商品贈送之海報為非賣品,為一比一贈送,派送過程如遇凹損,恕無法更換與退。(加購海報筒為保障運送過程中.降低損壞海報毀損,商品贈送之海報為非賣品,為一比一贈送,派送過程如遇凹損,恕無法更換與退)。
  • 商品內如有封入小卡或海報等內容物,皆由發行公司原封裝入,本銷售網站不便拆閱,如遇內容物發生短缺情形,或是印刷上的個人觀感問題,恕無法補償與更換。
  • 商品經拆封後將視為認同該商品,如為拆封後所產生的商品外觀損傷,本銷售網站一概不負責,恕無法提供退換貨。
  • 如商品為進口版商品,配送過程中將無法避免撞擊,且由於音像製品本屬易損傷之物品,如為CD片碎裂、刮傷等影響正常播放以外之情形,例:商品外包裝(封面或外殼)撕裂、折損、刮傷、壓痕等,因不影響使用及播放,一律無法退換貨,敬請見諒!(商品出貨時會有防震包裝,避免以上情況發生)
  • 如遇商品因出貨廠商無法製作導致斷貨情形,客服會在第一時間電聯/(或MAIL通知),並取消訂單。商品斷貨是我們都不樂見的,一但發生,我們通知方式會有email/或者致電告知,請務必留意任何來信。賣場有隨時更改購買需知條款的權利。
  • 專輯說明得購物須知:(請至首頁購物需知參閱)